深圳市启源微科技有限公司

高端装备制造:半导体设备行业专题报告

发表时间:2025-05-06 16:09

半导体产业链:半导体设备为行业基石

半导体产业链:设备&材料构筑产业基石,需求&技术驱动产业规模扩张

半导体产业链包括三大环节:下游为半导体应用,包括3C、汽车、工业等,其中3C占据主要的市场份额,合计占比约70%;中游为半导体制造,包括设计、制造和封测三个环节,终端器件中,集成电路占比超80%,其中存储芯片和逻辑芯片占据 主要份额,合计约65%。从商业模式上看,逻辑芯片制造多采取Fabless+Foundry模式,存储芯片和模拟芯片制造多采取 IDM模式;上游为半导体设备&材料,为芯片制造提供工具和原材料,构筑了整个半导体产业链的基石。2022年全球半导体设备市场 规模超1000亿美元。

半导体设备行业:兼具周期与成长的千亿美金大赛道,国产替代是必然

半导体设备行业整体特点:景气驱动中短期的周期波动,技术驱动长期的规模成长

需求:技术长周期驱动规模增长,短中期存在景气度波动。在长跨度时间周期上,全球半导体年度销售额历史增速呈现 出大约每 10 年一个“M”形的波动特征,且每个阶段的在增长由不同的应用终端需求驱动。中短期维度上,由于终端应 用存在换机周期等因素,需求呈现4-5年的周期性波动。

从终端器件的需求波动程度来看,存储芯片>逻辑芯片>模拟芯片。对比各类主要的半导体器件销售额变动情况,我们发 现,存储芯片的波动程度远远高于其他芯片,主要原因是存储芯片市场份额高度集中,相对属于同质化较高的大宗商品。而模拟芯片具有产品品类多样、集中度不高、产品生命周期长、下游应用广泛的特点,具备较高的抗周期能力。

长期维度上,设备市场增长由技术驱动:半导体芯片的技术发展基本遵循摩尔定律,即晶体管数量每隔 18 至 24 个月 翻倍,发展至今,模拟芯片、逻辑芯片、NAND和DRAM存储芯片的技术走向了不同的技术发展方向。比如,模拟芯片对于 可靠性的要求较高,对制程节点要求低,生产线仍大量使用0.18μm/0.13μm制程,部分会采用较为先进的28nm制程。逻 辑芯片则在头部大厂的主导下持续进行制程微缩,目前台积电已经可以量产3nm工艺的逻辑芯片,DRAM芯片遵循和逻辑芯 片类似的制程微缩的技术路径,而NNAD存储芯片则从结构上进行突破,由原来的2D转向3D,并且在持续增加层数以获得 更大的容量。

技术节点的进步带动单位产能的设备投资额。相同产能下,集成电路设备投资量随制程节点先进程度提升而大幅增长, 比如5nm节点下每万片产能对应的设备投资大概是30亿美元,超14nm节点下同产能设备投资量的两倍,大概是28nm节点下 同产能设备投资量的4倍。从半导体设备市场规模的增长来看,尽管存在波动,半导体设备的周期低点随着技术节点的推 进而有所抬升,这说明了在工艺节点的进步是半导体设备成长性的主要来源。

当下的景气度判断:存储厂商引领2024年资本开支上行

需求端,半导体销售额同比降幅持续收窄,环比改善明显:从需求端的月度历史数据来看,半导体销售额变动周期大致 为40-41个月,宏观环境和技术变革会加速或者延缓周期,总体而言,上行周期区间长度大于下行周期区间长度。根据 SIA,本轮周期上行阶段始于2020年年初,全球性疫情导致线上办公需求激增,终端设备需求旺盛,带动了半导体市场的 增长,随着市场逐渐饱和,2022年下半年,全球半导体市场进入下行区间,从2022年8月份到2023年10月份,半导体月度 销售额连续同比下滑14个月。自从2023年11月份以来,全球半导体月度销售额同比增速一直保持正向增速。

封测厂营收、毛利率均出现恢复迹象,说明需求景气度在恢复。我们统计了2022年-2024年第一季度主要封测厂的分季度 营收及毛利率情况,营业端2023年第二季度以来持续边际改善,但是同比仍然承压,进入2024年第一季度,五大封测厂 基本实现营收正增。行业景气度不高时,由于竞争激烈,封测厂的毛利率会受到下行压力,2023年下半年以来,封测厂 的毛利率普遍环比提升,进入2024年Q1,毛利率相比去年同期实现增长,需求端景气度上行趋势基本可以得到确认。

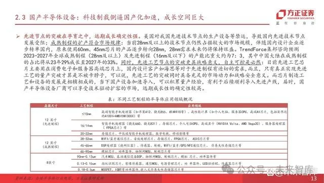
国产半导体设备:科技制裁倒逼国产化加速,成长空间巨大

市场规模大但是自给率低:2023年,全球半导体设备销售额1062.5亿美元,中国大陆连续第四年成为全球最大的半导体设 备市场,为366亿美元。自给率来说,以SW二级子行业半导体设备的营收代表国产半导体设备市场规模,计算得到当前我 国半导体设备总体国产化率不足20%,自给率仍然处于较低水平,未来成长空间大。

科技制裁倒逼国产化加速:自2018年以来,美国先后对我国半导体行业实施多次限制,目前来看,主要针对先进工艺,比 如16/14nm及以下的FinFet/GAA逻辑器件,18nm以下的DRAM器件和128L以上的Flash器件。海外先进制程设备的禁运为国产 半导体设备厂商让出生态位,半导体设备国产化率势必加速。

典型CMOS工艺器件的制造流程:从模块工艺出发了解半导体制造过程

集成电路制造工艺总述

完整的硅基cmos集成电路工艺流程包括数百至上千个工艺步 骤,这类由单台设备或者单个反应腔室即可完成的工艺步骤 称为单项工艺,如光刻、刻蚀、薄膜沉积等。在制造实践中, 为了技术和管理上的便利性,将可以集合成由特定功能工艺 模块的一组单项工艺称为模块工艺。更进一步,可以将这些 工艺模块集合归类为前段工艺(FEOL)、中段工艺(MOL)和 后段工艺(BEOL),这三段工艺属于前道制造流程,完整的 半导体制造流程还包括后道封测。

前段工艺(Frontend of Line,FEOL):形成芯片底层晶体 管等有源MOS器件的过程,主要包括浅槽隔离、源漏极、栅极 等。

中段工艺(Middle of Line,MOL):制程发展45nm/28nm以 后,为了提高晶体管的性能,采用高介电常数栅介质及金属 栅极工艺,在晶体管源漏结构制备完成后增加替代栅工艺及 局部互连工艺,这些工艺位于前段工艺和后段工艺之间,均 为传统工艺中没有采用的工艺,因此成为中段工艺。

后段工艺(Back end of Line,BEOL):形成能将电信号传 输到各个器件的互连线,主要包括金属间介质层沉积、金属 线条形成、引出焊盘(Pad,又称衬垫)等工艺。通孔(Via) 是相邻两层金属互连线之间的连接通路,位于两层金属中间 的介质层中,一般用铜等金属填充。

典型纳米级COMS工艺器件的前道工艺流程

1、衬底制备:器件是在衬底上制造的,这是COMS工艺流程的第一步。一般选择P型裸片材料作为衬底。

2、有源区(Active Area)工艺:通过刻蚀去掉非有源区的区域的硅衬底而保留器件的有源区。具体步骤:(1)清洗;(2)生长前置氧化层:利用炉管热氧化生长一层SiO2薄膜,目的是缓解后续沉积Si3N4层对衬底的应 力;(3)利用LPCVD沉积Si3N4层,这层是有源区(AA)刻蚀的硬掩模版和后续STI(Shallow Trench Isolation,浅槽隔离) CMP的停止层、也是场区离子注入的阻挡层;(4)利用PECVD沉积SiON层,作为光刻的底部抗反射层;(5)AA光刻处理、测 量AA光刻的关键尺寸、测量AA套刻、检查显影曝光后的图形;(6)AA硬膜版刻蚀;(7)去胶;(8)AA干法刻蚀形成AA图形 和STI;(9)测量AA刻蚀关键尺寸;(10)检查刻蚀后的图形。

3、STI隔离工艺:利用氧化硅填充沟槽,在器件有源区之间嵌入很厚的氧化物,从而形成器件之间的隔离,利用STI隔离工艺可以改善寄生 场效应晶体管和闩锁效应。具体步骤:(1)清洗;(2)STI热氧化:利用炉管热氧化生成二氧化硅薄膜,该层二氧化硅薄膜可以保护硅衬底;(3)利用HDPCVD沉积厚 的SiO_2层(HDPCVD台阶覆盖率非常好,可以有效填充STI的空隙);(4)RTA快速热退火,修复HDPCVD对衬底硅的损伤;(5)AR(Active Area Reverse)光刻处理;(6)测量AR套刻、检查显影后曝光的图形;(7)AR刻蚀:干法刻蚀去除大块AA区域的氧化硅,刻蚀停留在 34层;(8)去胶;STI CMP;(9)清洗;(10)湿法刻蚀去除34层,刻蚀停在氧化硅上;(11)湿法刻蚀去除前置氧化层。

4、双阱工艺:目的是形成PN结隔离,使器件形成电性隔离,优化晶体管的电学特性。具体步骤:(1)清洗;(2)炉管热氧化生长牺牲层氧化硅,可以隔离光刻胶和硅衬底,消除Si3N4对有源区表面的影响;(3)NW光刻处理、 测量NW套刻、检查显影后曝光的图形;(4)NW离子注入;(5)去胶;(6)PW光刻;测量NW套刻、检查显影后曝光的图形;(7)PW离子注入;(8)去胶;(9)NW和PW阱离子注入退火,修复离子注入对硅衬底造成的损伤,同时降低杂质的扩散;(10)湿法刻蚀去除牺牲层氧化硅。

5、栅氧化工艺:通过热氧化形成高质量的栅氧化层 具体步骤:(1)清洗;(2)炉管热氧化生长厚的SiO_2 氧化 层;(3)厚栅氧光刻处理;(4)测量厚栅氧光刻套刻、检查 显影后曝光的图形;(5)湿法刻蚀去除低压器件区域氧化层;(6)去胶、清洗;(7)利用炉管热氧化生长薄栅氧化层。在45nm以下的技术节点中,为了有效降低器件漏电流,高介电 材料被引入替代二氧化硅材料,高k介质薄膜一般由ALD沉积。

6、多晶硅栅工艺:指形成MOS器件的多晶硅栅极,栅极的作用 是控制器件的关闭或者导通。具体步骤:(1)LPCVD沉积多晶硅(沉积的多晶硅是未经掺杂 的,它是通过后续的源漏离子注入进行掺杂,可以更容易控制 器件的阈值电压);(2)PECVD沉积SiON作为光刻的底部抗反 射层;(3)栅光刻处理;测量栅极光刻关键尺寸、光刻套刻、 检查显影后曝光的图形;(4)栅刻蚀:去除没有光刻胶覆盖的 多晶硅形成器件的栅极,分两步刻蚀:1、利用CF4和CHF3去除 SiON;2、利用Cl2和HBr刻蚀多晶硅;(5)去胶;(6)去除 SiON。45nm及以下的工艺节点中,为避免硅栅耗尽效应,使用金属栅 替代多晶硅,金属栅的沉积要使用ALD。

7、轻掺杂漏(LDD)离子注入工艺:在栅极的边界下方与源漏之间形成低掺杂的 扩展区,目的是减弱短沟道效应。在45nm/28nm或者更先进的节点中,为了隔开和 补偿由于LDD离子注入引起的横向扩散,需要增加补偿侧墙工艺。以65nm工艺技术 为例,流程中采用两次侧墙结构工艺步骤,第一次是在LDD离子注入前,目的是减 小栅极和源漏的有源区的交叠,从而减少它们之间的寄生电容,第二次是在LDD离 子注入之后,是为了形成侧墙结构阻挡源漏重掺离子注入。

8、源漏离子注入工艺:在形成器件的源漏区重掺杂,降低器件有源区的串联电阻,提高器件的速度。

9、HRP工艺:指形成高阻值多晶硅电阻离子注入的工艺,利用离子注入来注入氟离子改变多晶硅的物理特性,形成高阻抗 的多晶硅电阻。

10、Salicide工艺:在没有氧化物覆盖的衬底硅和多晶硅上形成金属硅化物,从而得到低阻的有源区和多晶硅。具体步骤:(1)沉积SAB(Salicide Block,金属硅化物阻挡层),利用PECVD沉积一层SiO2 ,目的是把不需要形成的金属硅化物的衬 底硅和多晶硅覆盖;(2)光刻、量测、检查;(3)SAB刻蚀:干法刻蚀和湿法刻蚀相结合,清除没被光刻胶覆盖的SiO2 ;(4)去胶、清 洗氧化层(为了后续沉积Co );(5)沉积Co和TiN:PVD溅射工艺;(6)第一步Salicide RTA-1,通入N2使Co与衬底硅和多晶硅反应生 成高阻的金属硅化物Co2Si;(7) Co和TiN 的选择性刻蚀:利用湿法刻蚀清除TiN和没有与Si反应的Co,防止造成器件短路;(8)第 二步Salicide RTA-2,把高阻态的金属硅化物Co2Si 转换成低阻态的CoSi2 ;(9)沉积SiON ,PECVD沉积SiON薄膜,防止下一步BPSG中 的B和P析出扩散,影响器件性能。

细分半导体设备——薄膜沉积设备

22年全球薄膜沉积设备市场达到229亿美元,制程升级/多层趋势+新兴工艺驱动市场增长

薄膜沉积作用是在芯片纳米级结构中逐层堆叠薄膜形成电路结构, 薄膜包括半导体、介质、金属/金属化合物三大类,不 同薄膜沉积时反应的原理不同,因此薄膜沉积设备的技术原理也不同,沉积过程需要物理( PVD)、化学( CVD)、原子 层沉积( ALD)等设备相互补充。

CVD覆盖了前道制造过程中的大部分沉积工艺,因此市场规模最高。薄膜沉积工艺的不断发展,形成了较为固定的工艺流程, 同时也根据不同的需求演化出了PECVD、溅射PVD、ALD、LPCVD等不同的设备用于晶圆制造的不同工艺。其中,PECVD是薄膜 设备中占比最高的设备类型。根据中微公司,2022年全球薄膜设备总市场已经达到229亿美元,其中,PECVD、溅射PVD、炉 管CVD、 ALD、LPCVD、单晶外延EPI、镀铜ECD和MOCVD市场规模分别为65、48、31、30、22、16、10、5亿美元。

全球薄膜沉积市场高度集中,主要由欧美和日系厂商主导

从全球市场份额来看,薄膜沉积设备行业呈现高度垄断的竞争局面,全球市场基本由应用材料AMAT、ASMI、泛林半导体Lam、东京电子 TEL等国际巨头垄断,2019年各细分市场的全球竞争格局为:CVD:AMAT占比约30%,Lam占比21%,TEL占比19%,三者占据70%市场份额。PVD:基本由AMAT垄断,占比85%。ALD:TEL和先晶半导体ASMI分别占据31%和29%的市场份额,其余份额由其他厂商占据 。AMAT:成立于 1967 年,稳坐PVD设备市场头把交椅,另外,实现从传统的 APCVD 到 PECVD、 ALD,以及外延 EPI、电镀 ECD 等主流工 艺和相应沉积的薄膜全覆盖。Lam:成立于 1980 年,是全球刻蚀和薄膜沉积龙头, 2012 年通过并购美国诺发实现 CVD 领域的拓展。其专注于 CVD 设备布局,市占 率仅次于AMAT, 在 ECD 电镀领域一家独大。TEL:成立于 1963 年,布局涂胶显影、热处理、干法刻蚀、 CVD、清洗、测试等半导体设备,其ALD全球市占率居于首位。ASM:成立于1968年,公司产品涵盖了晶圆加工技术的重要方面,包括光刻、沉积、离子注入和单晶圆外延。该公司 ALD 设备较为突出, 全球市场占比仅低于 TEL。

报告节选:

图片

图片

图片

图片

图片

图片

图片

图片

图片

图片

图片

图片

图片

图片

图片

图片

图片

图片

图片

图片

图片

图片

图片

图片

图片

图片

图片

图片

图片

图片

图片

图片

图片

图片

图片

图片

图片

图片

图片

图片

图片

图片

图片

图片

图片

图片

图片

图片

图片

图片

图片

图片

图片

图片

图片

图片

图片

图片

图片

图片

图片

图片

图片

图片

图片

图片

图片

图片

图片

图片

图片

图片

图片

图片

图片

图片

图片

图片

     

           

图片